サステナビリティ健康経営
方針・基本的な考え方
当社グループは、「塗料で人を幸せにする」というビジョンを掲げ、その実現に向けて、従業員一人ひとりが心身ともに健康でいきいきと働き、自らの能力を最大限に発揮できることが企業の持続的な成長には欠かせないと考えています。
そのため、人材戦略を支える基盤として健康経営を位置づけ、健康経営を身体、心、働きがい、安全の4つの分野において施策を推進します。各国・地域における多様な文化やニーズに適した健康施策を展開し、社員が長期にわたって活躍できる環境を整えます。
関西ペイント株式会社では、「関西ペイント健康経営宣言」を制定しています。
- 健康経営宣言
- 関西ペイントは、組織的な健康増進施策を推進し、従業員の健康保持・増進を積極的に支援します。
- 従業員一人ひとりが自らの健康について意識を高め、家族も含めた健康管理に取り組みます。
- 会社と社員が一体となって、安心・安全で快適な職場環境を目指します。
- 代表取締役社長 毛利訓士
体制・システム
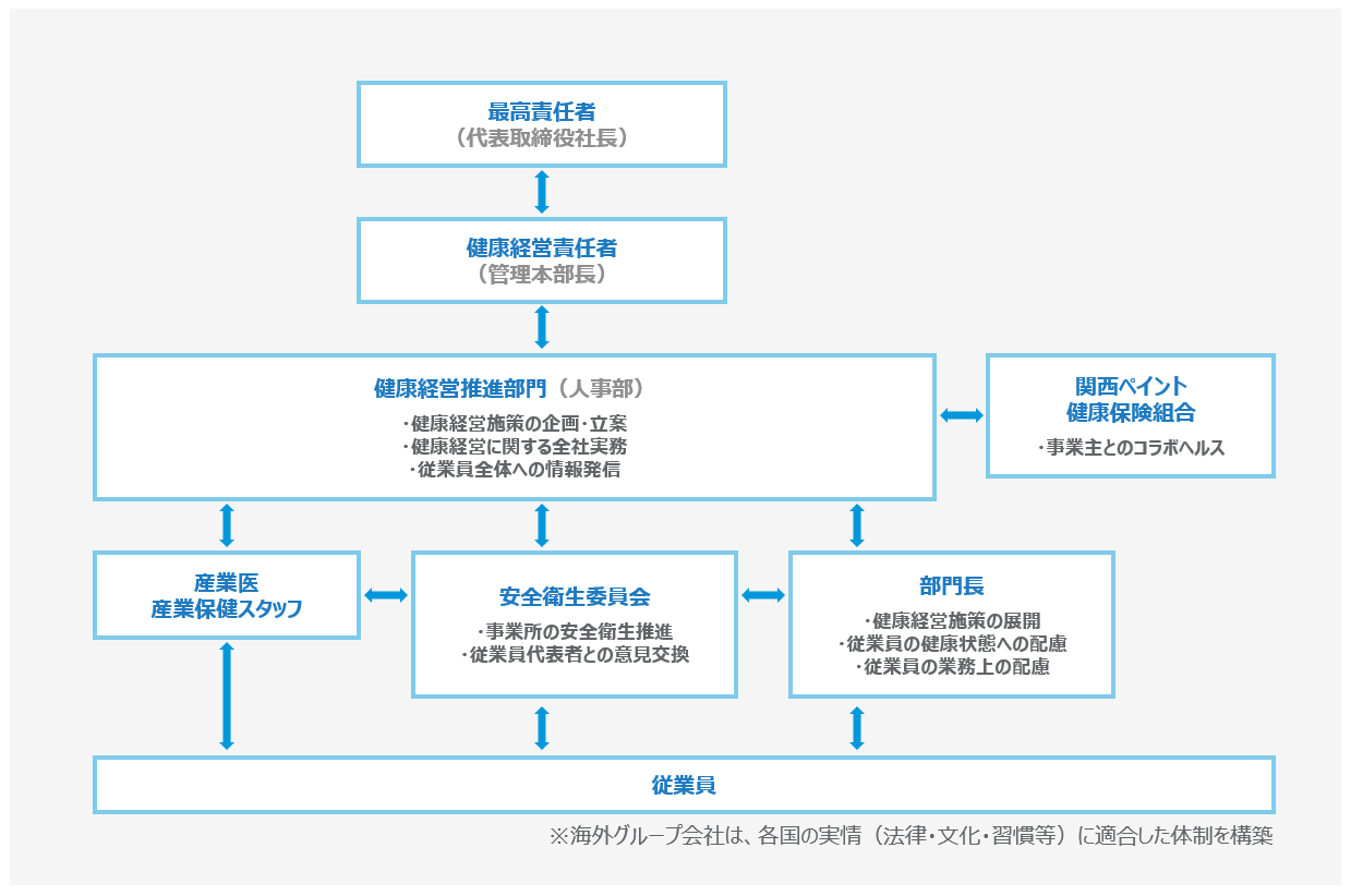
代表取締役を最高責任者として、健康経営推進部門である人事部が各部門、健康保険組合、安全衛生委員会、産業医と連携しながら、健康経営を推進しています。

取り組み
- Kansai Paint Co., Ltd.
-
日本国内では健康管理システムにより全従業員の定期健康診断結果を一元管理しています。今年度中に従業員ページを開設し、システムを通して自身の健康診断結果をWeb上でいつでも確認できるよう取り組んでいます。また、健康診断の結果に応じて健康保険組合と協業して外部のパーソナルトレーニングジムからの支援を提供したり、精神面のケアについても複数の外部相談窓口を設置し、従業員が相談しやすい環境を整える等、心身の健康増進に努めています。


